中國網財經12月19日(記者杜丁 見習記者張潤琪)日前,萬東醫療實控人吳光明因特殊時期短線交易,被上交所公開譴責,認定其3年內不適合擔任上市公司董事、監事和高級管理人員。
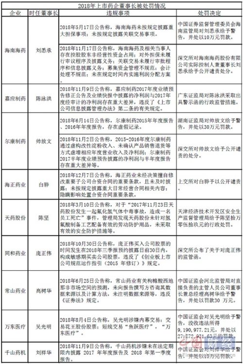
中國網財經記者梳理發現,今年因各種違規遭證監部門公開點名處罰的藥企老總達到9家,包括海正藥業、常山藥業、天藥股份等。
多次違規!萬東醫療董事長遭上交所公開譴責
12月17日,上交所發布公告稱,2015年7月2日至2016年1月19日期間,萬東醫療實際控制人、時任董事長吳光明通過控制他人證券賬戶多次買賣公司股票,累計買入公司股票406.5萬股,買入金額合計1.56億元,累計賣出公司股票139.94萬股,賣出金額合計3993.31萬元。
為此,上交所做出紀律處分決定,對吳光明予以公開譴責,并公開認定其三年內不適合擔任上市公司董事、監事和高級管理人員。資料顯示,吳光明不僅是萬東醫療實際控制人、董事長,還是另一家上市企業魚躍醫療的實際控制人、董事長。
無獨有偶,今年10月底,同和藥業董事長龐正偉也因敏感期買入公司股票收到深交所監管函。監管函顯示,龐正偉于2018年9月19日至28日以集中競價方式合計買入公司股票5.84萬股,交易金額108.8萬元。
海南海藥、爾康制藥年內兩次遭證監部門點名
中國網財經記者梳理發現,除了上述兩家企業外,今年海南海藥、嘉應制藥、爾康制藥、海正藥業、天藥股份、常山藥業和千山藥機等企業均因各種違規行為遭到證監部門的點名和處罰。其中,海南海藥和爾康制藥董事長今年分別兩次遭到監管部門的點名批評和處罰。
資料顯示,今年5月,海南海藥發布公告稱,因未按規定披露重大擔保事項等,董事長劉悉承遭到證監會海南監管局警告,并處以10萬元罰款。11月又發布公告稱,因海南海藥及相關當事人存在控股股東非經營性資金占用、對外擔保未履行審議程序及披露義務等原因,董事長劉悉承被深交所給予公開譴責處分。
爾康制藥今年6月14發布公告稱,因2015年、2016年年報存在虛假記錄,湖南證監局對董事長帥放文給予警告,并處以30萬元罰款。11月2日再次發布公告稱,因2017年半年度業績預告披露的凈利潤與半年報存在重大差異,且業績預告修正公告披露時間嚴重滯后等原因,深交所對董事長帥放文給予公開譴責處分。





